《八方旅人2》全职业技能列表一览

  • 2023-02-27

八方旅人2是一款无论从玩法和游戏性来说都比较优秀的游戏,但是游戏中有一些地方确实比较的复杂,就比如这个《八方旅人2》全职业技能列表一览,如果大家实在不明白可以看看这篇攻略,相信大家看完就能悟出《八方旅人2》全职业技能列表一览的做法了。

《八方旅人2》全职业技能列表一览

《八方旅人2》全职业技能列表

剑士光全技能:

《八方旅人2》全职业技能列表一览

舞娘爱格妮娅全技能:

《八方旅人2》全职业技能列表一览

药师卡斯蒂全技能:

《八方旅人2》全职业技能列表一览

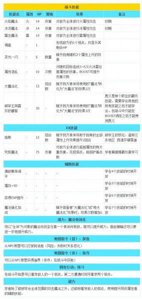
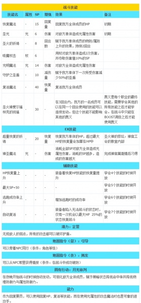
神官特米诺斯全技能:

《八方旅人2》全职业技能列表一览

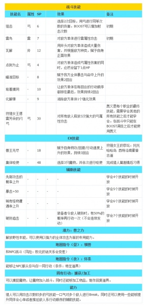
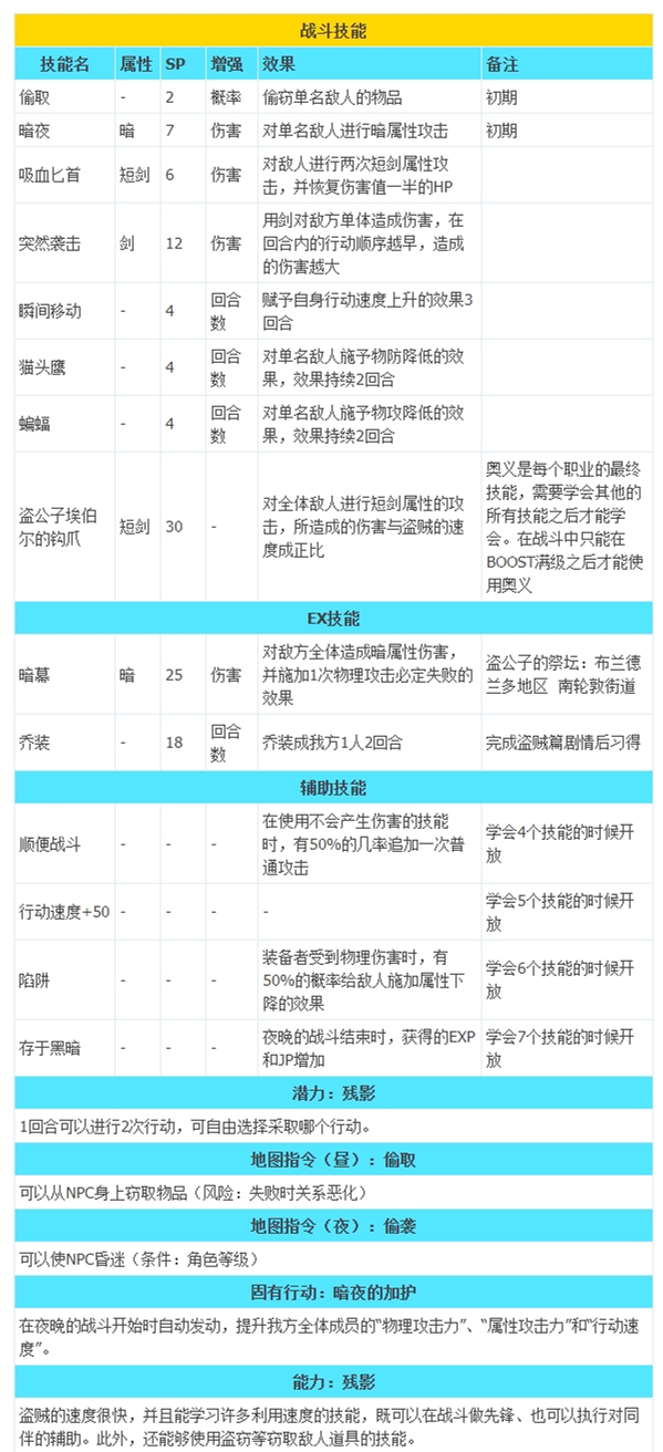
盗贼斯洛妮全技能:

《八方旅人2》全职业技能列表一览

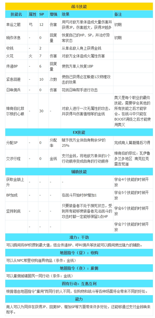
商人帕特提欧全技能:

《八方旅人2》全职业技能列表一览

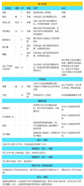
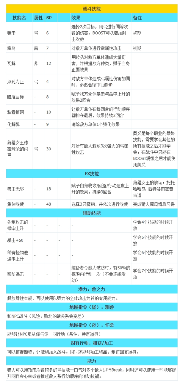
学者奥兹巴尔多全技能:

《八方旅人2》全职业技能列表一览

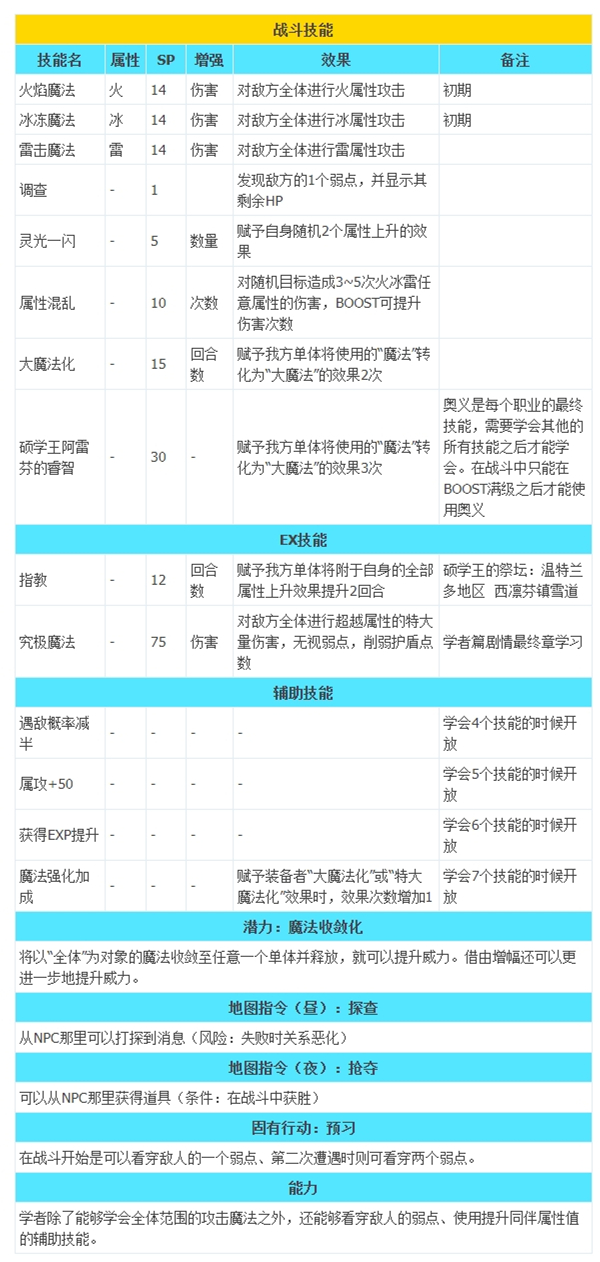
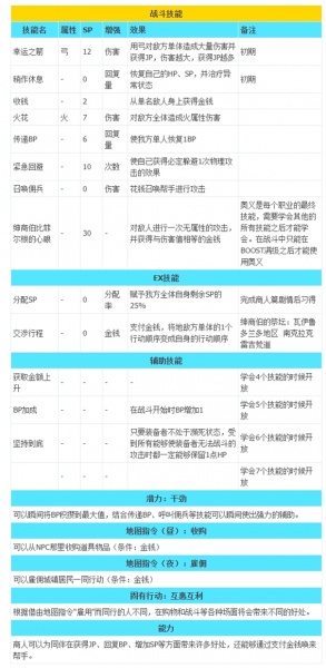
猎人欧修特全技能:

《八方旅人2》全职业技能列表一览

发明家全技能:

发明家应该是最容易找到的隐藏职业,位置在布兰德兰多地区 东新德尔斯塔街道的红房子里,和发明家 安卡对话之后就可以转职,同时开启任务“天才发明家”

发明家的技能学习和其他职业不同,需要找到素材来制作新发明,之后才能解锁新的技能。除了初始的变形弹射器与弹簧靴之外,还有暴击镜、属性炸裂瓶、马口铁角笛、再利用锤、潜能激发线圈与万能工具这些发明,具体的效果和解锁方式可见发明家技能表。

在战斗中发明家的技能不会消耗SP或道具,但是要再次使用的时候则需要进行制作,根据不同的发明会有不同的回合数,在短期的遭遇战中具有强大的打击面,在长期探索的时候也具有不错的续航能力。被动技能在解锁之后全队所有角色都可以使用,初期的先驱就是一个非常实用的技能。

《八方旅人2》全职业技能列表一览

《八方旅人2》全职业技能列表一览

属性炸裂瓶:

火之精灵石×1、冰之精灵石×1、雷之精灵石×1,这三个是常规道具,有很多种获得方式。

彩虹玻璃瓶×1,在赫巴兰多地区 康宁湾 渔港,海边的红色宝箱内获得

马口铁角笛:

恢复潜力的荔枝×1(常规道具)

马口铁玩具×1:利夫兰多 威尔格罗布 百货商店道具店的商人身上可以获得(夜间)

幻兽的大角×1:托托哈哈岛 无名之乡,在被女兽人看守的红色宝箱中获得

再利用锤:

战士大弓×1:战士大弓在赫巴兰多 康宁湾可购买

巨刃×1:巨刃在塞伊夜晚的一个战士身上(或者得到情报之后武器店会进货)

守护者之斧×1:守护者之斧则在温特兰多 斯托姆黑伊鲁的武器店有售

潜能激发线圈:

金属碎片×1:布兰德兰多 轮敦 工厂区的武器店门口,在工厂职员身上可以获得

古代齿轮×1:赫巴兰多地区 洛克岛广场左边的房间内,在工厂女工身上可以获得(夜晚)

天然磁铁矿×1:瓦伊鲁多兰多地区 未完工的隧道,红色宝箱内获得

万能工具:

在完成所有发明之后,安卡会送给你万能工具,相当于发明家的奥义。

武器大师全技能:

《八方旅人2》全职业技能列表一览

全生锈武器获得方式:

在获得生锈武器之后,前往瓦伊鲁多兰多 格拉维尔 退休的锻造师和他对话之后就可以解锁武器大师这个职业。

和发明家一样,技能需要重新获得生锈武器并将他们还原回原来的神兵、并且需要转职为武器大师的角色装备上该武器。具体获得方式见下:

霸王之剑:温特兰多 凛芬镇

支线任务“石中剑”解锁

战王之枪:利夫兰多 汀巴雷因 城前广场

在宫殿门口的最左边有一个守塔的老兵,放倒他之后一路前进,在尽头的红色宝箱中可以获得

舞王短剑:被分割的大海 女帝的船骸

在场景最深处的红色宝箱中获得

勇王之斧:丙午地区 西塞伊沙路 流沙监牢

打败场景最深处的沙虫之后,可以在它身后的红色宝箱中获得

狩王之弓:托托哈哈岛 陨落的遗迹

打败场景最深处的BOSS贝希摩斯之后,可以在红色宝箱中获得生锈的弓

灵王之杖:克里斯特兰多 国境大瀑布 水灵之座

在场景中心的红色宝箱中可获得

坚王之盾:瓦伊鲁多兰多 格拉维尔

获得所有生锈武器并将它们还原回神器之后,锻造师最后会将坚王之盾送给你

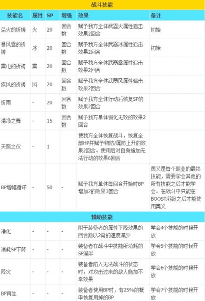
魔导士全技能:

解锁海上航行之后可以穿过地图右下角的漩涡,打败海坊主之后即可来到东大陆的东面海域。

在被分割的大海 魔途之岛可以找到魔途之岛,在魔途之岛上有个迷宫,从一开始的入口左边上有一个隐形桥,过去之后就可以看到魔导士的后裔,对话后可转职。

魔导士的初始技能就是光与案的两个魔法,附带吸血特性,剩下的几个技能针对特殊情况的作用比较多,大部分时候不太能施展开来。但辅助能力很强倒是很适合顺便学学

《八方旅人2》全职业技能列表一览

《八方旅人2》全职业技能列表一览

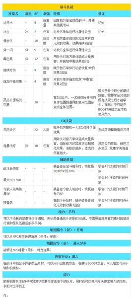
祈祷师全技能:

祈祷师类似前作的魔剑士,附带四个属性的物理技能追击伤害,但伤害值要克制很多,和角色的属攻数值有关,破盾的时候意义比较大。

需要先完成剑士篇的剧情解放库国。然后前往丙午地区 库国 五重塔,战胜最顶层的试炼塔上的祈祷师后解锁。我拿到的时候大概平均等级55级前后,最后的祈祷师具有一定的难度但只要在她变成般若形态的时候破防就行。

《八方旅人2》全职业技能列表一览

《八方旅人2》全职业技能列表一览

《八方旅人2》全职业技能列表一览攻略的步骤就这么多啦,这也是小编一步一步实践出来的解决步骤,如果有不理解或者操作步骤不同的,可以留言,小编看到后会帮助各位解决疑问。

相关攻略

更多

热门游戏